您的瀏覽器不支援JavaScript功能,若網頁功能無法正常使用時,請開啟瀏覽器JavaScript狀態。

loading 讀取中
:::
菁英招募企業版圖聯繫我們 EN
開立帳戶
新聞圖片

玉山金控選任新領導梯隊 帶領玉山迎向新里程

2023/06/16


玉山金控、玉山銀行今(16)日舉行董事會,選出玉山金控總經理陳茂欽、玉山銀行總經理林隆政,將待主管機關核定後生效。陳茂欽擔任銀行總經理期間,擘劃高資產客群經營策略,拓展玉山海外版圖,新設泰國曼谷、越南胡志明市代表人辦事處,及申設日本福岡分行。林隆政為現任玉山銀行法金執行長,以豐富的專業歷練帶領玉山法金業務穩健成長,維持優異的資產品質,並積極推動ESG永續金融,號召133家企業共同倡議,協助企業邁向永續經營。此外,也通過新任玉山金控永續長張綸宇等重要人事案,除了體現專業經理人世代傳承的制度,更將凝聚團隊的力量,持續朝玉山共同願景與永續發展目標邁進。

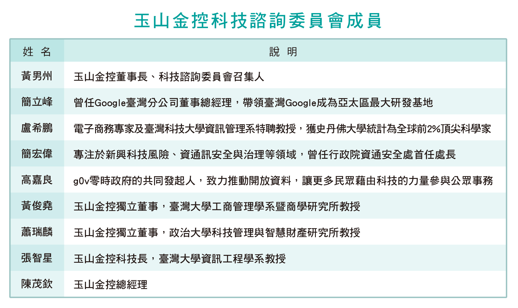
為了迎向數位科技的新時代,玉山特別於董事會下設立「科技諮詢委員會」,由黃男州董事長擔任召集人,更特別延攬簡立峰、盧希鵬、簡宏偉、高嘉良等幾位在國內外人工智慧、數位賦能、電子商務、資訊安全等領域頂尖的專家學者擔任外部委員,持續提升在數位發展、智能應用、資訊研發與資安管理等領域競爭力,玉山將藉由科技諮詢委員會,深化跨界、跨域、跨產業的交融,激盪出多元且務實的新觀點與新型態金融服務。

20230616-2

黃男州表示,非常感謝1992年黃永仁創辦人創立玉山,選擇一條不一樣的路,堅持「最高的山、最好的銀行」的初衷,決心經營一家銀行家的銀行,31年來的穩健經營成為非常好的基石。也感謝股東及董事的充份支持,懷著各界對玉山深切的期許,任重而道遠,身為金控及銀行董事長,一定會帶領三個世代的玉山人持續努力,秉持誠信正直、專業負責的核心價值,實踐玉山人的共同願景,就像創辦人提示的,我們一定要讓玉山更好、讓臺灣更好。

傳承、交棒、接棒,已然成為玉山最重要的基石,黃男州董事長引領的領導梯隊、傑出經理人、希望工程師以及許許多多優秀新生代、新世代加入玉山行列,相信新的董事會、新的領導梯隊、三個世代生生不息,這就是玉山最不一樣的優勢。玉山團隊懷抱希望、堅定信念,將持續跨越「綜合績效、企業社會責任、永續發展」三座大山,為顧客、社會及更美好的永續未來而努力,給亞洲一個更好的玉山,給世界一個更好的臺灣。

返回列表

更多新聞

新聞圖片

2023/06/28

玉山銀行推動友善金融 打造無障礙服務環境

為落實聯合國身心障礙者權利公約(CRPD)金融平權,並響應金管會金融友善政策,今(28)日由玉山銀行董事長黃男州及總經理陳茂欽陪同金管會主委黃天牧、衛福部政務次長李麗芬、銀行局副局長童政彰等部會官員,前往新生分行實地視察無障礙設施及服務,展現玉山銀行致力落實金融平權,確保身心障礙人士充分享有便利的金融服務。 玉山銀行董事長黃男州表示,推動金融友善需從形塑企業文化做起,玉山建立由上而下公平待客文化,設置公平待客原則推動委員會,邀請獨立董事參與指導每季會議,共同擘劃金融友善藍圖,並積極落實黃主委公平待客、誠信金融的理念,透過服務、環境、流程、數位四個面向推動,以滿足各社會階層與族群的需求。 玉山積極打造暖心友善的服務環境,設置多項無障礙設施,包括無障礙櫃台搭配溝通字卡、寫字板、真人文字客服及各式標示的點字說明貼紙等多元溝通工具。另於2022年起優先在學校及醫院等設置視障語音ATM,預計今年底前擴及全台139家分行。在數位友善方面,於官網設有金融友善服務專區,並取得國家最高「無障礙網頁AAA標章」、首創行動銀行語音OTP綁定裝置服務、玉山 Wallet結合顧客常用的繳款、帳務查詢等服務搭配手機原生朗讀功能,引導顧客更快速找到所需服務。 此外,主動與社團法人中華民國聽障人協會合作,已於全台各分行推出無須預約、即時連線的「視訊手語翻譯服務」,實現聽語障的顧客順暢無礙的溝通。今年更推出「金融友善大使認證機制」,培訓並教育同仁能提供不同客群所需指引及服務;因應高齡社會與臺北市聯合醫院合作,推動「失智金融友善計畫」,進行擬真模擬教育訓練,輔導同仁辨別失智症表徵並提供同理心的金融服務;與警政署及各醫療機構舉辦高齡友善講座,分享失智及防詐議題,提升高齡顧客金融認知及保健意識,並搭配玉山銀行「安養信託」服務,保障其資產安全。 玉山銀行致力普惠金融及公平待客,提升軟硬體設施來營造友善環境,以確保每一位蒞行的顧客享有對等的金融自主權。未來,玉山將持續落實友善金融、普惠金融,精進各項無障礙金融服務,打造更美好的社會。

新聞圖片

2023/06/20

玉山攜手海生館推動「海龜保育計畫」 共同守護珍貴海龜

玉山金控長期關注永續海洋以及生物多樣性保育,已連續5年攜手國立海洋生物博物館推動海龜保育計畫,執行友善海龜、救傷醫療、生態教育等行動方案。日前舉辧海龜野放活動,總計2019年至2023年計畫期間累計收容醫療海龜81隻,其中10隻經救傷醫療後已經康復並成功完成野放,成果獲各界認同與肯定。 本次野放為瀕臨絕種的綠蠵龜,為熱心民眾於屏東小琉球天福漁港通報,發現時海龜身上纏繞許多廢棄網具、右前肢被魚鉤鉤傷,收容醫療過程更發現海龜體內有尼龍繩、線繩等人造物,經過海生館收容與專家細心照護後已適合野放回歸海洋。野放當天除海生館、海巡署外,玉山志工也和11組家庭共46位民眾熱情響應,於墾丁後壁湖保育沙灘進行,一同見證海龜重回海洋懷抱的時刻。 此外,為了提升民眾對海洋永續與海龜保育意識,該計畫也包括校外教學課程、海角秘境生態行活動,邀請學校團體、社福單位、親子家庭參加,內容有參觀海龜收容中心,透過近距離觀察海龜在人工環境中的收容照護情形、海生館獸醫師講解遇到海龜擱淺、受傷時應如何處理、親子互動手作課程、淨灘環保等,計畫以來已有近2,000位民眾參加體驗,期望讓社會大眾瞭解守護環境與海洋生物的重要性。 玉山投入及支持海生館海龜保育計畫,並號召更多民眾能參與這個重要且有意義的活動,全世界現存7種海龜,臺灣海域就有5種,只有不斷透過海洋環境教育和宣導,才能逐漸改變態度並深化到平日生活中,達到保護珍貴的海洋生態與生物。除了此計畫外,玉山也以實際行動響應國內各項永續活動,包括支持臺灣黑熊、北極熊、蝴蝶等瀕危物種保育,並於2022年主動加入TNFD(自然相關財務揭露)工作小組,將永續金融擴及更廣泛的自然環境與生物多樣性,期望為美麗的臺灣與永續的地球盡一份心力。

新聞圖片

2023/06/15

玉山銀行蟬聯《創新商務獎》評審團大獎 攜手全盈打造創新金融生態圈

《數位時代》「2023 FCA創新商務獎」今(15)日舉辦頒獎典禮,玉山銀行蟬聯最高殊榮「評審團大獎」,同時榮獲「最佳商業模式創新」金獎、「最佳體驗創新」銀獎及玉山證券獲得「最佳商業模式創新」銀獎,總計榮獲4項大獎,肯定玉山在數位創新上長期經營投入與具體成果。 觀察到國內無現金市場的發展潛力以及電子支付新法的開放,玉山攜手全家便利商店與PChome集團,策略合資成立「全盈支付」,彙集玉山一站式開戶、即時用卡、e指信貸等多項專利技術的金融服務,以API串接的方式進行資料共享,搭配全盈支付業界首創的「Payment-inside嵌入式金融技術」,整合支付、點數及會員生態圈,讓顧客不用額外下載App、不用親臨分行,都能在生活場景中隨時隨地取得最常用的金融服務,結合跨業夥伴優勢共同服務千萬會員,落實普惠金融理念,實踐讓金融服務如水電般無所不在的共同目標,並榮獲「評審團大獎」及「最佳商業模式創新」金獎的肯定。 此外,玉山銀行在數位帳戶業務流程上,運用RPA與OCR等智能模型技術進行人機協作,拆解審核作業流程關鍵要項,在兼顧風險控管與顧客體驗前提下優化流程設計,並汲取臨櫃服務經驗,以科技力輔助顧客填寫申請資料,搭配豐富且完整的金融服務創造顧客與玉山的多產品往來,榮獲「最佳體驗創新」銀獎。玉山證券則與財經內容平台「StockFeel股感」共同推出國內首家結合「投資理財知識圖譜系統」,並提供跨平台證券服務打造互聯網金融場域商業模式,滿足顧客一站式知識閱讀、投資資訊提供、交易轉換與下單等需求,榮獲「最佳商業模式創新」銀獎。 玉山長期致力於金融服務創新,積極投入「普惠、智慧、場景金融」三大領域發展,以顧客需求為核心,串聯各項數位服務提升顧客黏著度與心占率。隨著疫情後顧客習慣的改變,持續推動非接觸金融,在合規前提下,以Open API方式開放金融服務提供異業夥伴申請導入串接,也讓一般民眾在非玉山營業場域環境中,隨取即用玉山提供的數位金融服務,打造微金融生態圈。